相模原市のPTA関連部署に「相模原市行政手続条例に基づく『処分等の求め』の申出書」を提出(2019/6/28)
相模原市のPTA関連部署の担当者との面談を踏まえ、相模原市のPTA関連部署に、次の通り「相模原市行政手続条例第37条第1項の規定に基づく『処分等の求め』の申出書」を提出(※一般書留郵便による提出)
※そのまま正式に受理され「調査」手続き中(7/5時点)

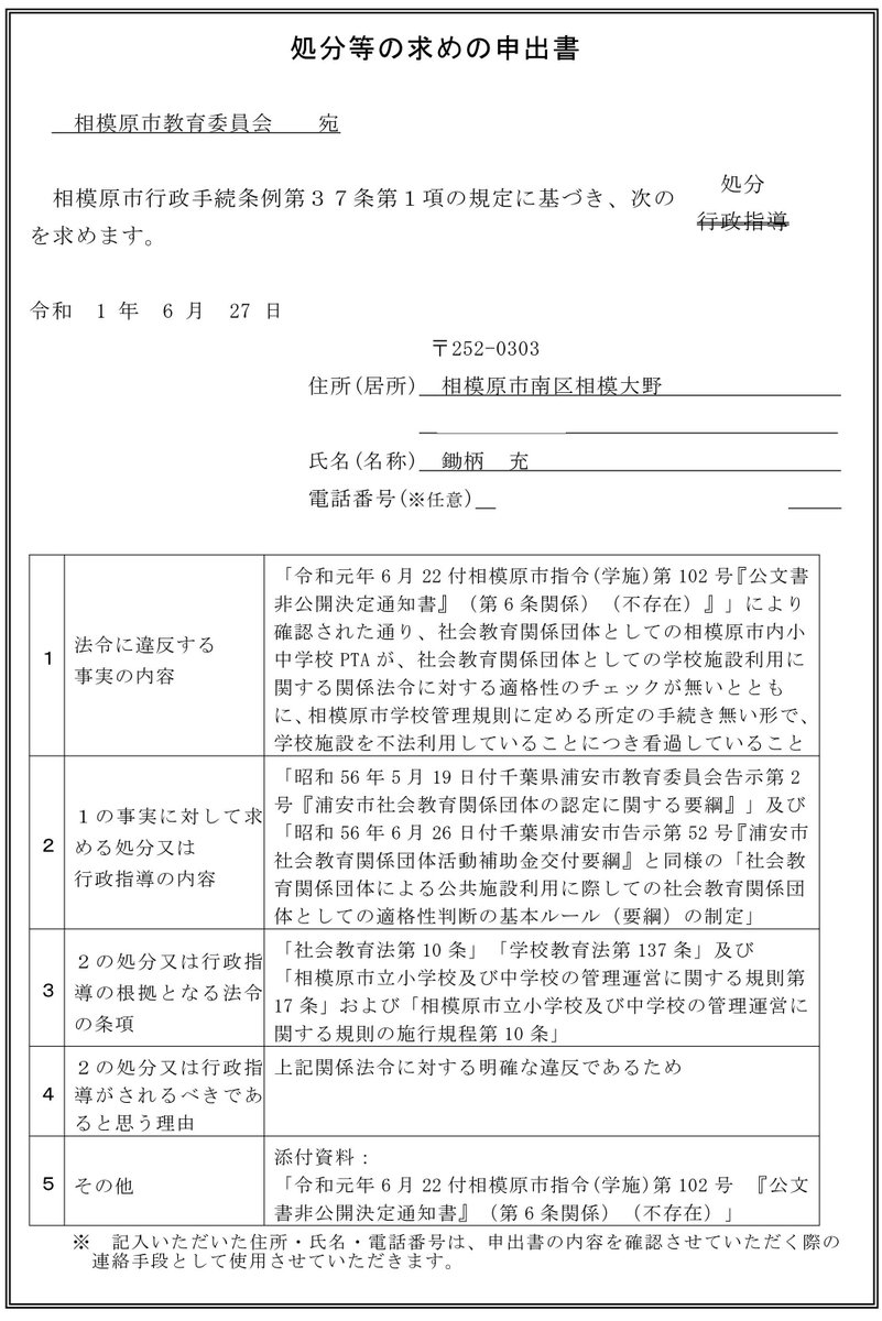
1. 学校施設課宛
是正内容
:相模原市内小学校における学校管理規則違反(=PTAによる学校施設の不法利用)

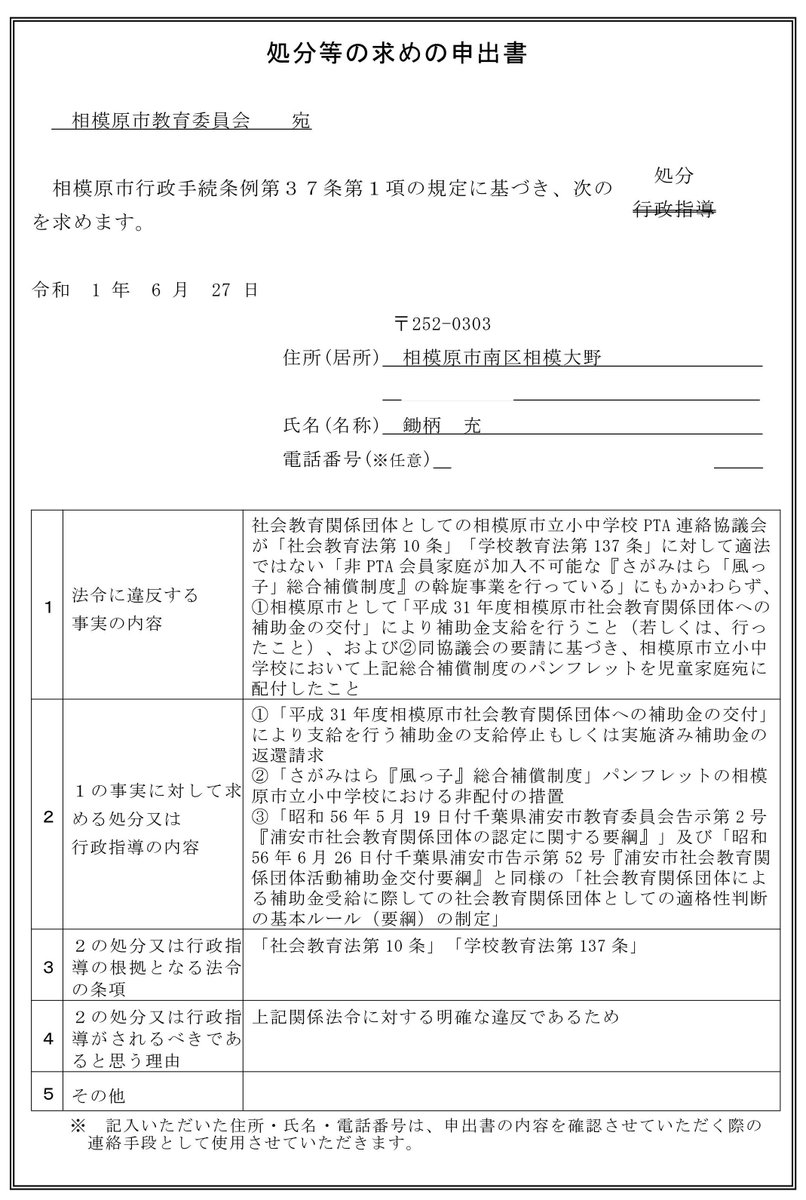
2. 生涯学習課宛
是正内容①
:社会教育関係団体としてのPTAによる相模原市内小学校の学校施設不法利用状態の是正ならびに社会教育関係団体の認定制度の制定

是正内容②
:相模原市立小中学校 PTA 連絡協議会が「社会教育法第 10 条」「学校教育法第 137 条」に対して
適法ではない「非 PTA 会員家庭が加入不可能な『さがみはら「風っ子」総合補償制度』の斡旋事業を行っている」にもかかわらず、
①相模原市として「平成 31 年度相模原市社会教育関係団体への補助金の交付」により補助金支給を行うこと(若しくは、行ったこと)、および
②同協議会の要請に基づき、相模原市立小中学校において上記総合補償制度のパンフレットを児童家庭宛に配付したことに関して、
①上記補助金の支給停止、②上記補償制度のパンフレットの非配付措置、③社会教育関係団体の認定制度の制定
